-
- Объявления
|
Электромонтаж Электромонтажные работы в деревянном доме. www.electric-house.ru |
Местная Конституция | FAQ - Часто задаваемые вопросы | Для новичков! | Реклама на форуме! | Публикация сообщений | Как вставить картинку или файл
Прежде чем задать вопрос, воспользуйтесь поиском - возможно, что такая тема уже есть на форуме. За нарушение правил Ваш вопрос может быть удален без объяснения причин!
-
- Сообщение
-
gunshoots / Автор темы





- Заглянувший
- Прогресс звания:
-
- Заслуженная репутация: 0 +0 / -0

Регулеровка оборотов вентилятора
Прошу помочь мне разобраться, как снизить обороты вот этого вентилятора(фото вентилятора. Я в электронике новичок (спаять смогу проводки, лампочку вкрутить), но в принципе могу понять, что можно припаять регулятор, только какой?
Цель этого дела: охлаждение компьютерного железа
Вот не знаю даже что в поисковике вбивать.
Характеристика вентилятора: BH-2; 220v; 50Hz; 18w.
Тэги: вентилятор, кулер, регулятор оборотов, регулировка оборотов, электроника, резистор, резисторы,
-
- Сообщение
-
ВИТАЛИЙ ЙЙ






- Заслуженный член клуба

- Энергетик

- Прогресс звания:
-
- Заслуженная репутация: 50 +12 / -0






Регулеровка оборотов вентилятора
а более современный -это сделать регулятор на теристоре ,или купмть димер (самый лёгкий вариант)-максимум 300 ватт,т к меньше не видел в продаже
-
- Сообщение
-
sergey_sav








- Лидер тех. поддержки

- Технический директор

- Прогресс звания:
-
- Заслуженная репутация: 161 +50 / -0

















Регулеровка оборотов вентилятора
или купмть димер (самый лёгкий вариант)
Все тематические вопросы и ответы на них только на форуме!
Санк-Петербург. Электромонтажные работы.
-
- Сообщение
-
ВИТАЛИЙ ЙЙ






- Заслуженный член клуба

- Энергетик

- Прогресс звания:
-
- Заслуженная репутация: 50 +12 / -0






Регулеровка оборотов вентилятора
если рассматривать два вида димеров -электронный и трансформаторный,то они же будут работать с таким моторчиком?или я не прав?объясните Сергей(если не трудно)
-
- Сообщение
-
sergey_sav








- Лидер тех. поддержки

- Технический директор

- Прогресс звания:
-
- Заслуженная репутация: 161 +50 / -0

















Регулеровка оборотов вентилятора
Для двигателей применяют симисторные регуляторы VRS, например, а можно набрать в поисковике... и выбрать, что необходимо, но зачем? Указанный в начале темы вентилятор не особо шумен (по сравнению с китайскими кулерами), да и для компьютерного железа не страшно "переохлаждение". ИМХО
Выбираем ...http://www.aeration.ru/catalog/air/auto ... gle_speed/
Все тематические вопросы и ответы на них только на форуме!
Санк-Петербург. Электромонтажные работы.
-
- Сообщение
-
Anatoliy






- Почётный Гуру клуба

- Старший энергетик

- Прогресс звания:
-
- Заслуженная репутация: 158 +38 / -0
















Регулеровка оборотов вентилятора
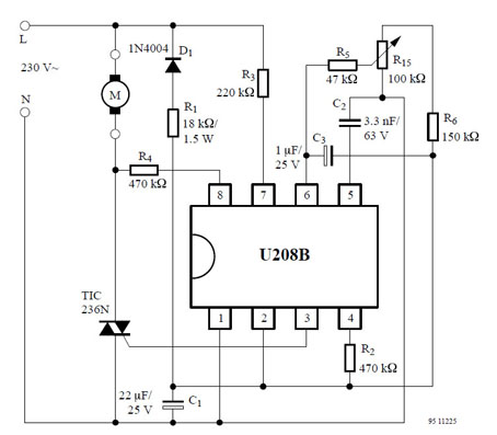
Есть продаются для бытовых вентиляторов вот такие
Ну и можно слепить самому
- Вложения
-

- Регулеровка оборотов вентилятора - Регулятор вращения
(61.25 КБ) Просмотров: 1727
-
Регуляторы вращения вентиляторов.pdf- (119.8 КБ) Скачиваний: 192
-
- Сообщение
-
миш







- Почётный член клуба

- Старший энергетик

- Прогресс звания:
-
- Заслуженная репутация: 82 +21 / -0









Регулеровка оборотов вентилятора
-
- Сообщение
-
миш







- Почётный член клуба

- Старший энергетик

- Прогресс звания:
-
- Заслуженная репутация: 82 +21 / -0









Регулеровка оборотов вентилятора
-
- Ссылки на тему
| Ссылка: | |
| BBcode: | |
| HTML: |
-
- Похожие темы
- Ответы
- Просмотры
- Последнее сообщение
-
-
Понижение скорости вращения вытяжного вентилятора
Георгий Юшков в форуме Электрооборудование, электротехника - 3
- 830
-
миш
04 дек 2010, 21:00
-
Понижение скорости вращения вытяжного вентилятора
-
-
Греется мотор вентилятора на кондиционере
ViktorM в форуме Электрооборудование, электротехника - 2
- 528
-
ViktorM
05 авг 2010, 22:20
-
Греется мотор вентилятора на кондиционере
-
-
Не работает двигатель вентилятора кондиционера
vlad1956 в форуме Электрооборудование, электротехника - 16
- 554
-
vlad1956
20 июл 2011, 12:30
-
Не работает двигатель вентилятора кондиционера
-
-
Подключение 1-ф вентилятора к 3-фазной сети.
[email protected] в форуме Электрооборудование, электротехника - 11
- 818
-
[email protected]
07 сен 2011, 17:06
-
Подключение 1-ф вентилятора к 3-фазной сети.
-
-
Проблема: подлючение вентилятора в ванной
1, 2 pr0ducer в форуме Электромонтаж в квартире - 31
- 2298
-
ВИТАЛИЙ ЙЙ
25 окт 2010, 18:19
-
Проблема: подлючение вентилятора в ванной
-
- Объявления
Вернуться в Электрооборудование, электротехника
Кто на форуме
Всего посетителей: 1, из них зарегистрированных: 1, скрытых: 0 и гостей: 0 (основано на активности пользователей за последние 10 минут)
Больше всего посетителей (279) здесь было 04 сен 2013, 16:45
Сейчас эту тему просматривают: archive.org_bot и гости 0
-
- Объявления
|


Загрузка. Подождите...















