Форум клуба электриков
Главная Форум
Оборудование
Электрооборудование, электротехника
Создать новую тему Информация О форуме Помощь и справка Тех.поддержка Расширения и моды phpBB3 и phpBB 3.1.x Новое в новостях и статьях Биржа строительных услуг и заказов Оборудование Электроустановочные изделия Каталог производителей Электрооборудование, электротехника Интернет-магазин Стабилизаторы напряжения Сварочные аппараты Инверторы Аккумуляторы Стойки коммутационные Учет электроэнергии Электроинструмент, КИП Слаботочка Радиотехника, электроника Автотехника, автоэлектрика Электрика Электромонтаж в квартире Электромонтаж на даче, коттедже, бане Электромонтаж в нежилых помещениях Заземление, зануление, молниезащита Фото/видео отчёты по электромонтажу Вопросы от чайников Своими руками Общие темы по электрике Техническая зона Документация по электрике Схемы по электрике Программы по электрике Электропроектирование Библиотека электрика Ваш репетитор - теория Курилка Флейм Новости, статьи, публикации Поздравления Предлагаю услуги Тематические форумы нашей сети Форум электриков «ЭлектроСила» Форум строителей и дачников «Stroi Help» Форум «Audio Hi-Fi» Закрытые форумы Архив
Обсуждение электрооборудования: стабилизаторы, генераторы, инверторы, солнечные панели, ИБП, UPS, аккумуляторы, конвекторы, котлы, ТЭНы, насосы, вентиляторы, электродвигатели, трансформаторы, ВРУ, АВР, щитовое, сварочное, лифтовое оборудование, бытовая техника и т.д.
Правила форума
vinividivici2 Автор темы
Разрешение экрана: 1366x768
Сообщение vinividivici2 » 23 окт 2012, 16:32
Здравствуйте всем.
Краткое описание: Подключал электроплиту промышленную, мощностью 16кВ(16000ват),
Через 3-ёх фазный магнитный пускатель, материал : кабель 16мм., медный.
Через 10 минут работы пускатель начал вонять палёным. Контакты катушки А1 и А2(230V.50/60Hz) подключал по схеме без нуля.
Вопрос Что я спалил?
Спасибо.
! Сообщение из: "elhouse" А разве название темы отображает суть вопроса? На первый раз замечание. Тема изменена и перенесена.
vinividivici2
Сообщение Похожие темы » 23 окт 2012, 16:32
Посмотрите здесь:
Подключение электроплиты
Прошу пояснить ка лучше подключить электроплиту (отдельно духовка отдельно варочная панель).
Изначально в квартире стоит...
ППР - промышленной энергетики.
Система планово-предупредительного ремонта оборудования и сетей промышленной энергетики
Синягин Н.Н. Афанасьев Н.А. Новиков С.А....
Розетка для электроплиты
Вопрос по установке розетки. Ситуация такая: на кухне есть розетка РШ30-0-В-А-25/380 круглая с 4 контактами. Плита Лысьва имеет...
Схема электроплиты Мечта-3
Сосед по даче "презеньовал" старенькую двухконфорочную электроплиту МЕЧТА-3. Конфорки (тэн-ы) на месте и...
nikola
Гуру клуба
Старший энергетик
Сообщений: 1031
Зарегистрирован: 20 апр 2012, 19:37 Возраст: 44
Имя: Николай
Профессия: Техник-электрик
Пол: Мужской
Откуда: Иркутск
Разрешение экрана: 1920x1080 Благодарил (а): 29 раз
Поблагодарили: 184 раза
Сообщение nikola » 23 окт 2012, 16:52
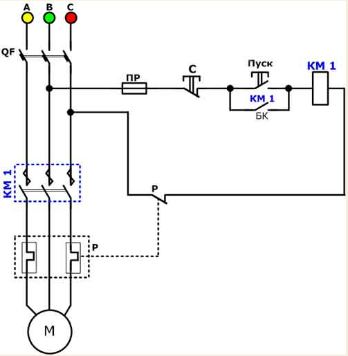
vinividivici2 писал(а): Контакты катушки А1 и А2(230V.50/60Hz) подключал по схеме без нуля.
Что за схема - без нуля?
Все тематические вопросы и ответы на них, только на форуме! В личку по электрике не отвечаю.
nikola
elhouse
Председатель клуба
Генеральный директор
Сообщений: 4414
Зарегистрирован: 21 ноя 2005, 13:00 Возраст: 59
Имя: Николай
Профессия: Местный веб-дизайнер
Пол: Мужской
Откуда: Москва
Разрешение экрана: 1920x1080 Благодарил (а): 251 раз
Поблагодарили: 541 раз
Сообщение elhouse » 23 окт 2012, 16:53
Без нуля и спалил...
elhouse
vinividivici2 Автор темы
Разрешение экрана: 1366x768
Сообщение vinividivici2 » 23 окт 2012, 17:26
Я только что подключил с нулевым проводом, катушка работает, значит спалить не успел? Обидно, если не будит работать эта штукенция LC1D80. 177 латов стоит.
vinividivici2
nikola
Гуру клуба
Старший энергетик
Сообщений: 1031
Зарегистрирован: 20 апр 2012, 19:37 Возраст: 44
Имя: Николай
Профессия: Техник-электрик
Пол: Мужской
Откуда: Иркутск
Разрешение экрана: 1920x1080 Благодарил (а): 29 раз
Поблагодарили: 184 раза
Сообщение nikola » 23 окт 2012, 18:10
Первая схема для подключения, где катушка на 380В. Если подключить по этой схеме, то катушка на 220В сгорит.
Подключать надо по второй схеме - на катушку фаза и ноль.
Все тематические вопросы и ответы на них, только на форуме! В личку по электрике не отвечаю.
nikola
Anatoliy
Гуру тех. поддержки
Главный энергетик
Сообщений: 2581
Зарегистрирован: 06 янв 2010, 10:57 Возраст: 59
Имя: Анатолий
Профессия: Пенсионер
Пол: Мужской
Откуда: Украина. Киев
Разрешение экрана: 1280x1024 Благодарил (а): 25 раз
Поблагодарили: 404 раза
Сообщение Anatoliy » 23 окт 2012, 18:28
vinividivici2 писал(а): Здравствуйте всем. Через 10 минут работы пускатель начал вонять палёным. Контакты катушки А1 и А2(230V.50/60Hz) подключал по схеме без нуля. Вопрос Что я спалил?
Плавится начали катушку контактора. У вас же ясно написано 230 В , зачем подавать 380 В. Вот она палево вам и дала.
Смотрите еще и схему подключения плиты. У них режимы то разные включения. А то как бы и плита паленной не оказалась
Все тематические вопросы и ответы на них, только на форуме! В личку по электрике не отвечаю.
Anatoliy
vinividivici2 Автор темы
Разрешение экрана: 1366x768
Сообщение vinividivici2 » 23 окт 2012, 19:06
Спасибо я так и понял, эх сам виноват,не учёл 220 и 380вольт. Спалить плиту не получится, уж слишком простая схема. Конечно можно постараться, но тогда меня точно в ссылку отравят. Спасибо за Ваши ответы и разъяснение.
vinividivici2
Василич
Энергетик
Сообщений: 857
Зарегистрирован: 08 мар 2010, 10:26 Возраст: 57
Имя: Алексей
Профессия: Электрик
Пол: Мужской
Откуда: Кемерово
Разрешение экрана: 1280x1024 Благодарил (а): 34 раза
Поблагодарили: 76 раз
Сообщение Василич » 24 окт 2012, 12:41
vinividivici2 писал(а): тогда меня точно в ссылку отравят.
В смысле - на обучение или по старинке:- в Сибирь, по обмену опытом?
Электричество - оно вещь в себе - ему ничего не объяснишь!
Василич
Строительная доска объявлений
Объявления на нашей доске просматриваются большим количеством посетителей, переходят из рук в руки и всегда имеют хороший отклик.
Рекомендуемый контент
Ещё страницы сайта »
28
3133
nikola
26 авг 2013, 18:13
0
356
electrohoz
31 янв 2014, 21:32
11
4482
elhouse
26 июл 2014, 11:35
6
7230
iie4kin
20 мар 2016, 23:47
8
960
elhouse
11 окт 2014, 08:16
Вернуться в «Электрооборудование, электротехника»
Кто на форуме
Сейчас этот форум просматривают: archive.org_bot и 0 гостей
Copyright © Форум по электрике и электричеству «Электрический Дом» 2005 - 2017
Создано на основе
phpBB ® Forum Software © phpBB Limited
Time: 0.414s |
Queries: 53 | Peak Memory Usage: 8.05 МБ
Дата запуска форума: 21.11.2005. Версия 3.1.10.