-
- Объявления
Архив
Новости
-
- Тема
Что нужно для того чтобы сделать сабвуфер для компьютера?
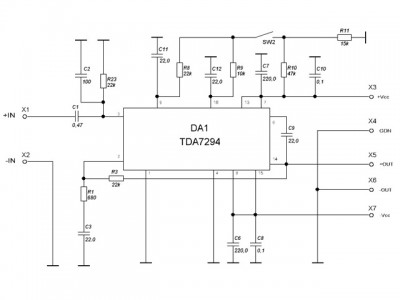
Я в этом деле новичок и хочу научится собирать подобного вида устройства) Ну мне понятно, что нужно сделать корпус и у меня есть схема УНЧ:
Напряжение питания - двуполярное 10 … 40 В
Пиковое значение выходного тока – 10 А
Ток в режиме покоя – 20…60 мА
Коэффициент усиления по напряжению – 30 дБ
Диапазон воспроизводимых частот - 20 … 20000 Гц
Я как понимаю нужен радиатор и БП. Но что ещё нужно?
- Вложения
- Схема УНЧ
Тема: Что нужно для того чтобы сделать сабвуфер для компьютера?
Комментарии: 1
-
- Объявления
-
- Тема
Как работает переключатель?
Вот смотрите, в коридоре я ставлю двухклавишник, я 1 клавишей включаю свет в гостиной, в гостиной я ставлю тоже двухклавишник и там 1 клавишей я его выключаю, чтобы включить свет в гостиной я могу использовать эту же клавишу? Или для включения света в гостиной нужно вторая?
И так же по коридору...могу ли я включать свет второй клавишей в коридоре с гостиной, а в коридоре его отключать и включать одной клавишей одновременно....не врубаюсь
Или можно эти выключатели соединить [...]
-
- Тема
Расчет схемы электрощита в доме
-
- Тема
УЗА 150-80 УХЛ4 (зарядное устройство)
1- Нужна схема этого зарядного (в инете устал уже искать ,а может не везёт)
2-Суть такова ,при подаче напряжения (V) стоит по нулям ,хотя должен выдать сразу в пределах 80 волт на выходе . после 30-40 мин. ( V ) показывает прим. 50 ( V ) и всё .
при нажатие кнопки (пуск) ничего не происходит.
Исправил. Слишком большие буквы вы выбрали для вопроса. Не вмещаются на мониторе.
-
- Тема
Правильно ли менять сечение провода от щитка до потребителя
"Сечение провода на всем протяжении от автомата до потребителя должно быть неизменным. Если меняешь сечение, то ставь автомат. А так как автоматы только на площадке то следовательно во всей квартире должно быть 1,5 мм кв и вводной провод тоже и на свет и на розетки. На соединительных коробках нельзя менять сечение - только на автоматах."
Есть пара вопросов так как только сделал проводку , и я сделал так от щита до соеденительной к [...]
- Вложения
Тема: Правильно ли менять сечение провода от щитка до потребителя
Комментарии: 13
-
- Тема
Стабилизатор напряжения (Как подключать)
- Вложения
- фото прилагается
-
- Тема
На каком расстоянии от потолка проходит проводка в квартире
Тема: На каком расстоянии от потолка проходит проводка в квартире
Комментарии: 8
-
- Тема
Расстояние от подстанции КТП
Подскажите. Где можно посмотреть расстояние от производственных помещений до подстанции КТП?? Именно интересует расстояние от трансформаторной подстанции (КТП 6/0,4кВ 400кВА)
до буровой вышки.
-
- Тема
Подскажите как закрепить провод в патроне
-
- Объявления
|


Загрузка. Подождите...














